Skip to main content Skip to main navigation menu Skip to site footer
By Taxon









By Date

Published Articles

Taxonomic review of the genus Peltogyne Vogel (Leguminosae, Detarioideae)
PDF(51.40MB)
Subscription
Dracontium fuscopunctatum (Araceae): A striking new species from southeastern Ecuador
PDF(12.69MB)
Subscription
A new species of Lepanthes discovered under a diversity survey in the Colombian eastern cordillera: Lepanthes angelae (Orchidaceae: Pleurothallidiinae)
EDICSON PARRA-SANCHEZ ORCID , CRISTIAN RINCON-USECHE , SANDRA DÍAZ-JIMÉNEZ , LUIS BAQUERO ORCID
PDF(8.37MB)
Subscription
Morphological and karyotypic characterization of Alstroemeria urubiciensis (Alstroemeriaceae): a new species from Santa Catarina, Brazil
PDF(3.19MB)
Subscription
The phylogenomic position and barcoding resources of Ficus conglobata with additional notes to its distribution ranges
PDF(13.13MB)
Subscription
Morphological and taxonomic assessment of the Olearia furfuracea complex (Celmisiinae, Astereae, Asteraceae)
PDF(7.71MB)
Subscription
A review and analysis of names and designations published in Kalanchoe (Crassulaceae subfam. Cotyledonoideae) (when, where, by whom, and from where did the material originate) between 1801 and 1908, when the final part of Raymond-Hamet’s two-part monograph was published
PDF(26.04MB)
Subscription
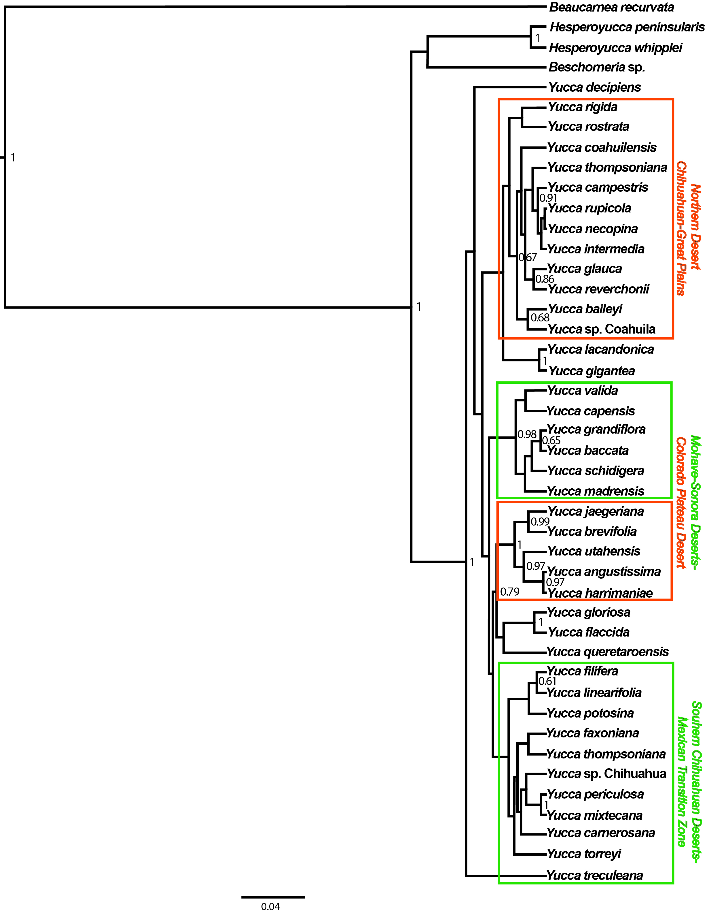
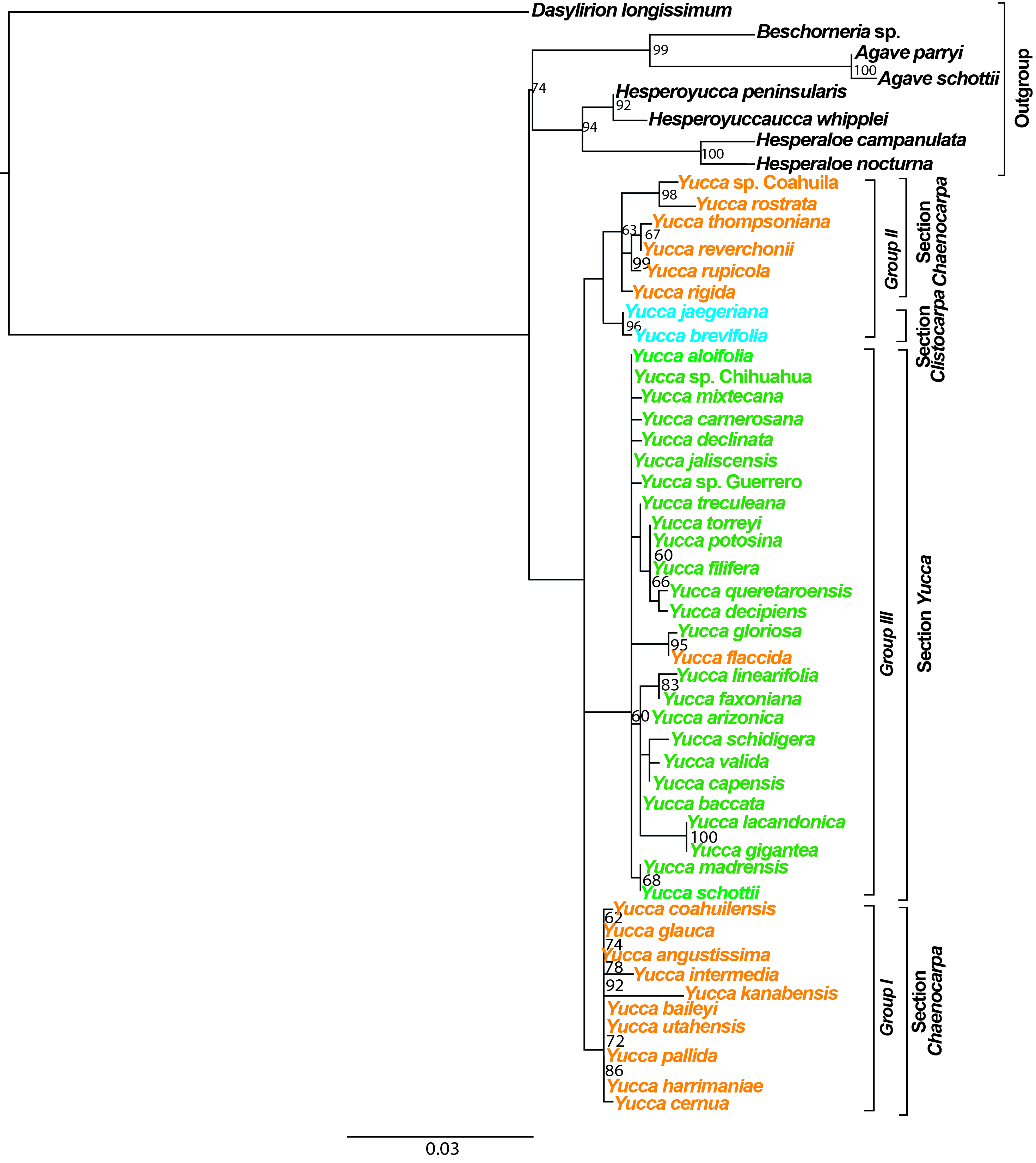
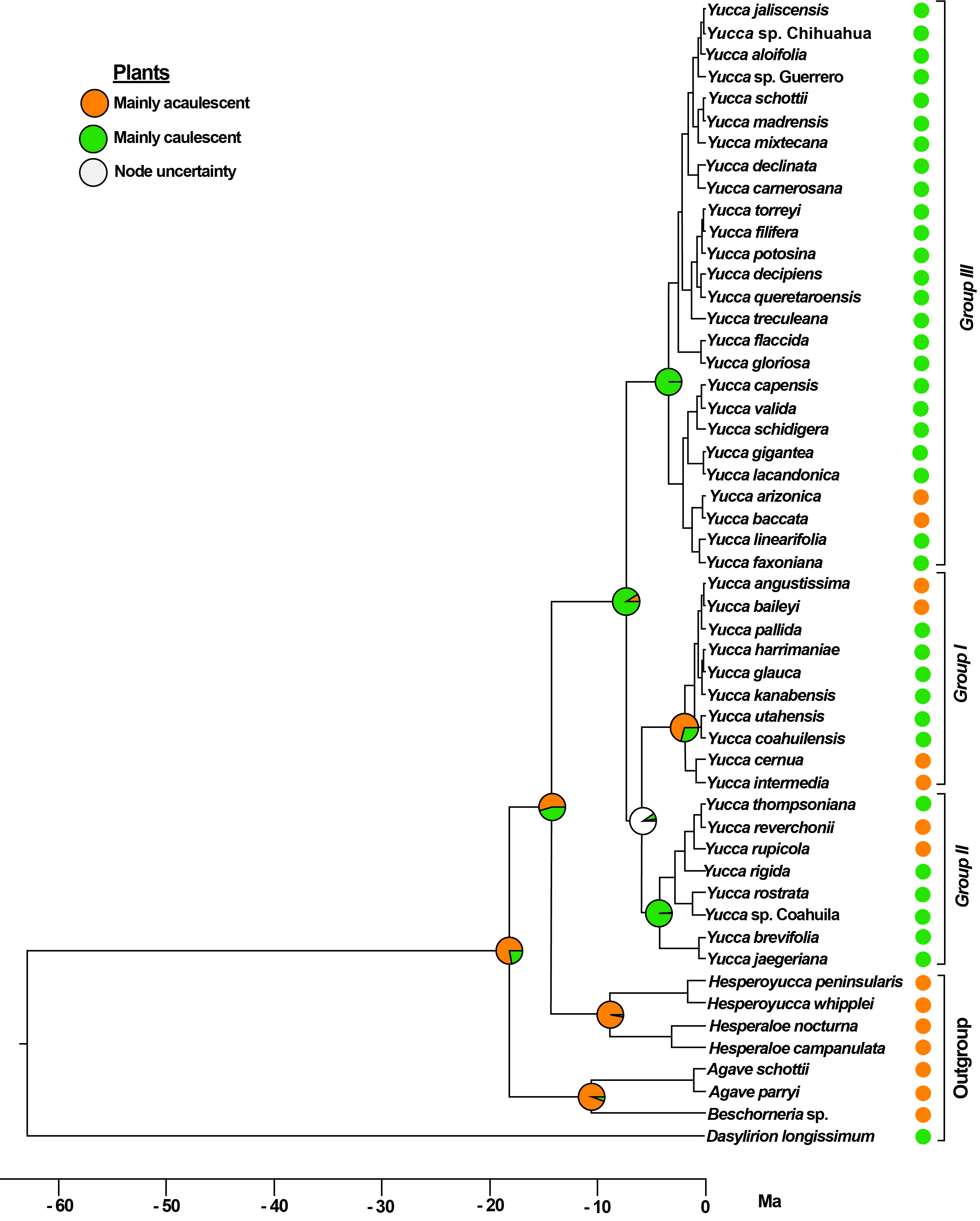
Phylogenetic relationships and character evolution in Yucca (Agavoideae, Asparagaceae)
PDF(8.69MB) Supplementary file (JPG) Supplementary file (JPG) Supplementary file (JPG) Supplementary file (JPG) Supplementary file (JPG) Supplementary file (DOCX)
Open Access
Collection and taxonomic bias in herbarium specimens of Isodon (Lamiaceae)
MIAO MA , XINHUI WANG ORCID
PDF(5.07MB)
Subscription
Confirmation of Allium ruhmerianum Asch. ex E.A.Durand et Barratte as a member of the sect. Molium
PDF(11.79MB) Supplementary file (DOCX)
Subscription