Abstract
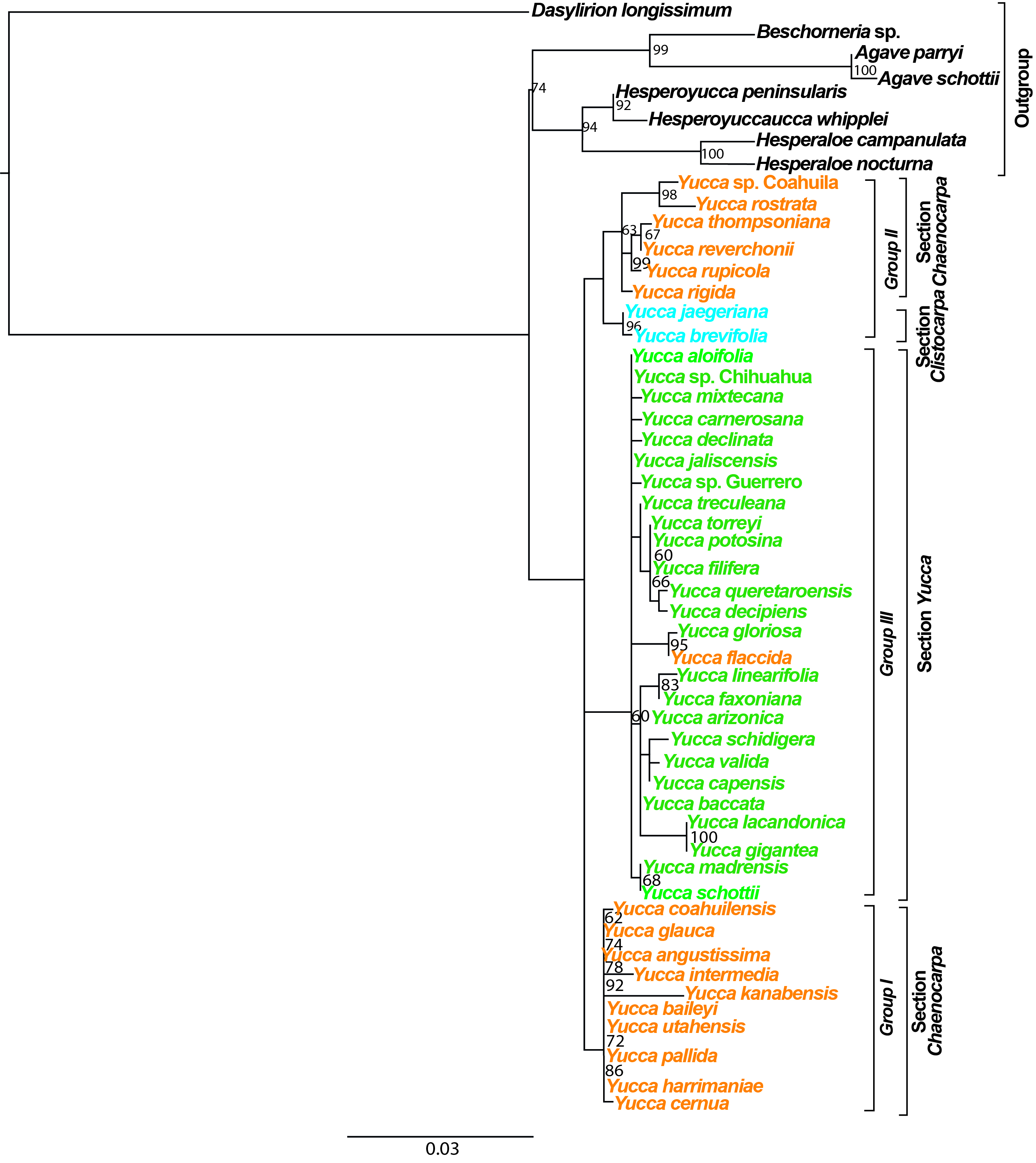
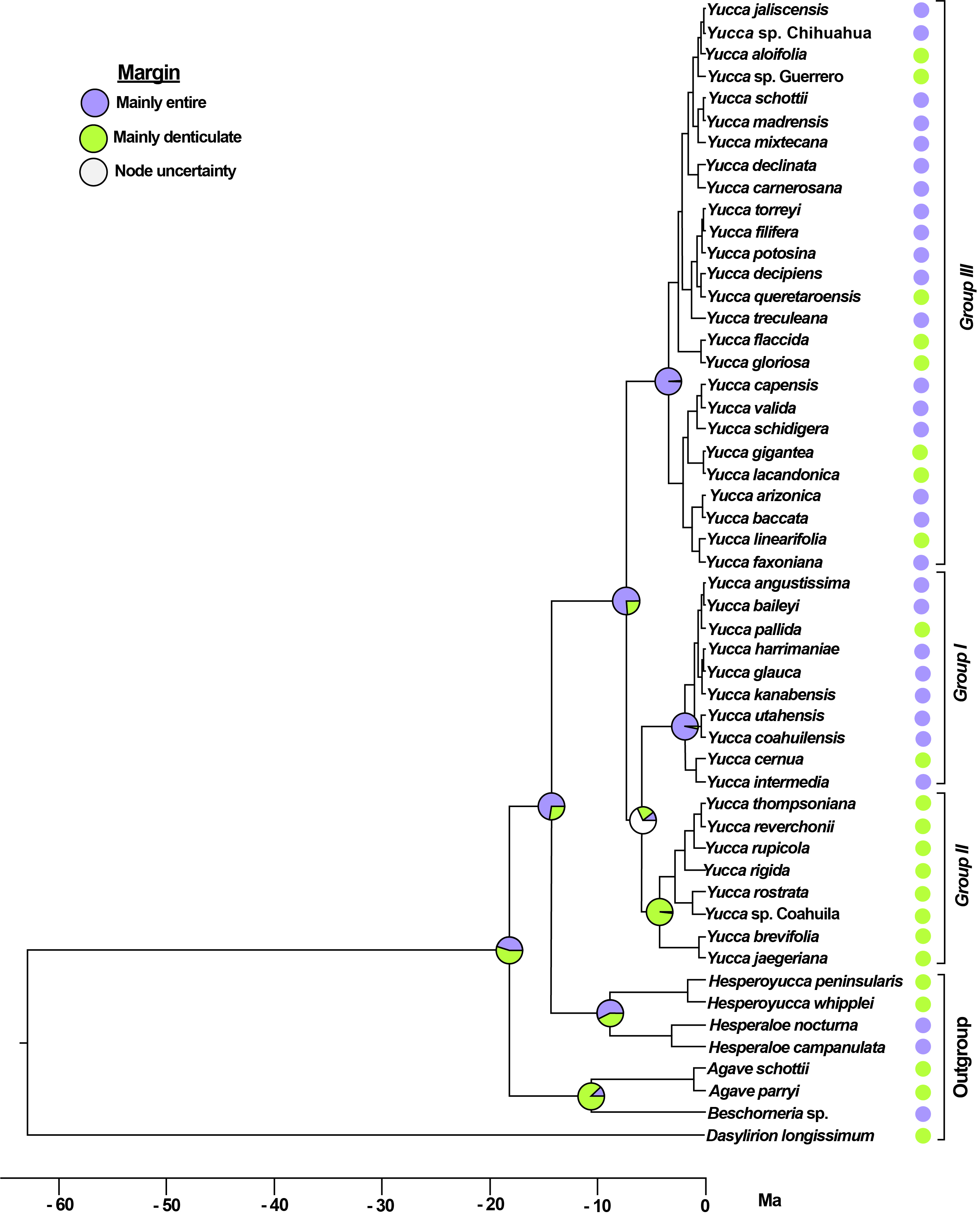
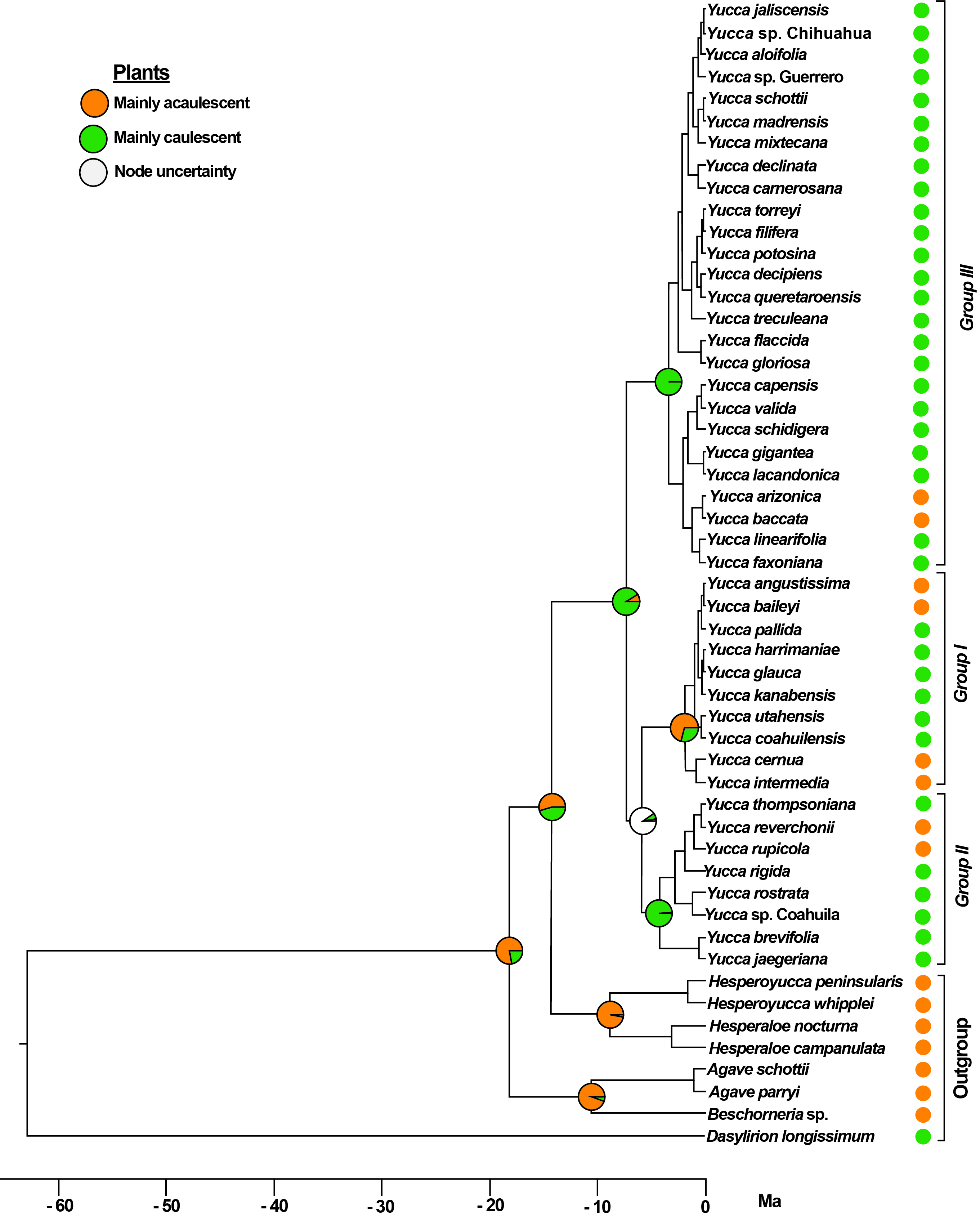
The current classification of Yucca (Asparagaceae, Agavoideae) is based on morphological characters, mainly on fruit type, caulescence, leaf margin and inflorescence type. To investigate the evolution of these characters, and their potential taxonomic significance as synapomorphies for some groups within Yucca, a phylogenetic analysis was performed with 44 Yucca and eight outgroup species. Divergence times were estimated to produce a suitable phylogenetic framework for the investigation of morphological character evolution. Maximum likelihood and Bayesian inference analyses showed closer phylogenetic relationship between Hesperoyucca and Hesperaloe than either of these two genera with Yucca. The series previously proposed within the genus were not recovered as monophyletic, but based on fruit type we recovered two main clades which we name here clade Aloifolia and clade Rupicola. The ages of the Yucca stem and crown groups were estimated at 14.34 (95% HPD: 14.64–14.2) and 7.45 (95% HPD: 11.31–3.48) million years, respectively. More recent diversification events occurred in both the species with fleshy and dry fruits. Yucca is monophyletic with two main clades, corresponding to the species with dry fruit (clade Rupicola) and fleshy fruit (clade Aloifolia). Partial geographical concordances were observed in both clades. The dispersal type could be a key character in the diversification of the genus. Leaf margin, caulescence, and inflorescence type are not consistent with phylogenetic relationships.
References
- Althoff, D.M., Segraves, K.A., Smith, C.I., Leebens-Mack, J. & Pellmyr, O. (2012) Geographic isolation trumps coevolution as a driver of yucca and yucca moth diversification. Molecular Phylogenetics and Evolution 62: 898–906. https://doi.org/10.1016/j.ympev.2011.11.024
- Arteaga, M.F., Bello-Bedoy, R. & Gasca-Pineda, J. (2020) Hybridization between yuccas from Baja California: genomic and environmental patterns. Frontiers in Plant Science 11: 1–11. https://doi.org/10.3389/fpls.2020.00685
- Baker, J.G. (1870) The known forms of Yucca. Gardeners’ Chronicle & Agricultural Gazette 1870: 1088.
- Baker, J.G. (1880) A synopsis of Aloineae and Yuccoideae. Botanical Journal of the Linnean Society 18: 148–241. https://doi.org/10.1111/j.1095-8339.1880.tb00663.x
- Baker, J.G. (1892) Agaves and Arborescent Liliaceæ on the Riviera. Bulletin of Miscellaneous Information, Royal Gardens, Kew 4: 1–10. https://doi.org/10.2307/4102510
- Baldwin, B.G. & Markos, S. (1998) Phylogenetic utility of the external transcribed spacer (ETS) of 18S–26S rDNA: Congruence of ETS and ITS trees of Calycadenia (Compositae). Molecular Phylogenetics and Evolution 10: 449–463. https://doi.org/10.1006/mpev.1998.0545
- Bartlett, A.T. (2019) Leaf fiber strength and fruit nutrient content of Yucca species native to the Navajo Nation. Master of Science dissertation. Brigham Young University. https://scholarsarchive.byu.edu/etd/7554
- Bogler, D.J. & Simpson, B.B. (1995) A chloroplast DNA study of the Agavaceae. Systematic Botany 20: 191–205. https://doi.org/10.2307/2419449
- Bogler, D.J. & Simpson, B.B. (1996) Phylogeny of Agavaceae based on ITS rDNA sequence variation. American Journal of Botany 83: 1225–1235. https://doi.org/10.2307/2446206
- Bogler, D., Pires, C. & Francisco-Ortega, J. (2006) Phylogeny of Agavaceae based on ndhF, rbcL, and ITS sequences. Aliso 22: 313–328. https://doi.org/10.5642/aliso.20062201.26
- Borchert, M.I. & DeFalco, L.A. (2016) Yucca brevifolia fruit production, predispersal seed predation, and fruit removal by rodents during two years of contrasting reproduction. American Journal of Botany 103: 830–836. https://doi.org/10.3732/ajb.1500516
- Bouckaert, R., Heled, J., Kühnert, D., Vaughan, T., Wu, C.H., Xie, D., Suchard, M.A., Rambaut, A. & Drummond, A.J. (2014) BEAST 2: A software platform for bayesian evolutionary analysis. PLoS Computational Biology 10: e1003537. https://doi.org/10.1371/journal.pcbi.1003537
- Brandegee, T.S. (1889) A collection of plants from Baja California, 1889. Proceedings of the California Academy of Sciences 2: 117–216.
- Bremer, B. & Ericksson, O. (1992) Evolution of fruit characters and dispersal modes in the tropical family Rubiaceae. Botanical Journal of the Linnean Society 47: 79–95. https://doi.org/10.1111/j.1095-8312.1992.tb00657.x
- Caballero, V.A. (2022) Modelación del nicho ecológico de Yucca (Asparagaceae, Agavoideae) para evaluar categorías de riesgo. Tesis de licenciatura. Facultad de Estudios Superiores Zaragoza, Universidad Nacional Autónoma de México. Ciudad de México, México, 177 pp. Available from: https://tesiunam.dgb.unam.mx (accessed 17 February 2025)
- Carriere, E.A. (1858) Des Yuccas. Revue Horticole 1858: 578–581.
- Chabaud, J.B. (1876) Floraison D’un Yucca filifera. Revue Horticole 48: 432–434.
- Chang, H., Zhang, L., Xie, H., Liu, J., Xi, Z. & Xu, X. (2021) The conservation of chloroplast genome structure and improved resolution of infrafamilial relationships of Crassulaceae. Frontiers in Plant Science 12: 1–12. https://doi.org/10.3389/fpls.2021.631884
- Cheeke, P., Piacente, S. & Oleszek, W. (2006) Anti-inflammatory and anti-arthritic effects of Yucca schidigera: A review. Journal of Inflammation 3. https://doi.org/10.1186/1476-9255-3-6
- Clary, K.H. (1995) Yucca linearifolia (Agavaceae): A new, indehiscent, fleshy-fruited, linear-leaved species endemic to the Chihuahuan Desert, Mexico. Brittonia 47: 394–396. https://doi.org/10.2307/2807567
- Clary, K.H. & Simpson, B.B. (1995) Sistemática y evolución del género Yucca (Agavaceae): evidencias de análisis morfológicos y moleculares. Botanical Sciences 56: 77–88. https://doi.org/10.17129/botsci.1466
- Clary, K. (1997) Phylogeny, character evolution, and biogeography of Yucca L. (Agavaceae) as inferred from plant morphology and sequences of the Internal Transcribed Spacer (ITS) region of the nuclear ribosomal DNA. Ph.D. dissertation. University of Texas, Austin, Texas, 213 pp.
- Clary, K.H. (2001) The genus Hesperoyucca (Agavaceae) in the Western United States and Mexico: new nomenclatural combinations. Sida 19: 839–847. [https://www.biodiversitylibrary.org/part/163389]
- Dardick, C. & Callahan, A.M. (2014) Evolution of the fruit endocarp: molecular mechanisms underlying adaptations in seed protection and dispersal strategies. Frontiers in Plant Science 5: 1–10. https://doi.org/10.3389/fpls.2014.00284
- Darriba, D., Taboada, G.L., Doallo, R. & Posada, D. (2012) jModelTest 2: more models, new heuristics and parallel computing. Nature Methods 9: 772. https://doi.org/10.1038/nmeth.2109
- Dodd, R.J. & Linhart, Y.B. (1994) Reproductive consequences of interactions between Yucca glauca (Agavaceae) and Tegeticula yuccasella (Lepidoptera) in Colorado. American Journal of Botany 81: 815–825. https://doi.org/10.2307/2445762
- Downie, S.R. & Katz-Downie, D.S. (1999) Phylogenetic analysis of chloroplast rps16 intron sequences reveals relationships within the woody southern African Apiaceae subfamily Apioideae. Canadian Journal of Botany 77: 1120–1135. https://doi.org/10.1139/b99-086
- Edgar, R.C. (2004) MUSCLE: multiple sequence alignment with high accuracy and high throughput. Nucleic Acids Research 32: 1792–1797. https://doi.org/10.1093/nar/gkh340
- Engelmann, G. (1871) Yucca and Hesperalöe. Watson´s Botany of the Fortieth Parallel. Report of the United States Geological Exploration of the Fortieth Parallel, Clarence King, Geologist in Charge. V Suplement. Goverment Printing Office, Whashington, pp. 496–497.
- Engelmann, G. (1873) Notes on the genus Yucca. Transactions of the Academy of Science of Saint Louis 3: 17–54.
- Flores-Abreu, I., Trejo-Salazar, R., Sánchez-Reyes, L., Good, S., Magallón, S., García-Mendoza, A. & Eguiarte, L.E. (2019) Tempo and mode in coevolution of Agave sensu lato (Agavoideae, Asparagaceae) and its bat pollinators, Glossophaginae (Phyllostomidae). Molecular Phylogenetics and Evolution 133: 176–188. https://doi.org/10.1016/j.ympev.2019.01.004
- García-Mendoza, A. & Lot, E. (1994) Yucca/Agavaceae. In: Davidse, G., Sousa, M. & Chater, A.O. (Eds.) Flora Mesoamericana. Universidad Nacional Autónoma de México, México, D. F., pp. 6–36.
- García-Mendoza, A. (1998) Una nueva especie de Yucca (Agavaceae) de Oaxaca y Puebla, México. Acta Botanica Mexicana 42: 1–5. https://doi.org/10.21829/abm42.1998.792
- García Mendoza, A. (2011) Agavaceae. Flora del Valle de Tehuacán-Cuicatlán. Instituto de Biología, Universidad Nacional Autónoma de México, México, D. F., 95 pp.
- Geluso, K., Longo, P.J., Harner, M.J. & White, J.T. (2021) Incomplete recovery of seeds from scatterhoards by granivorous rodents: Implications for plant establishment. Ecology and Evolution 12. https://doi.org/10.1002/ece3.8523
- Geneious Prime (2025) version 2020.2.4 Bioinformatics Software for Sequence Data Analysis. Available from: http://www.geneious.com (accessed 17 February 2025)
- Gentry, H.S. (1957) A new Yucca from Sonora Mexico. Madroño 14: 51–53. [https://www.jstor.org/stable/41422908]
- Gentry, H.S. (1972) The Agave Family in Sonora. U.S. Agricultural Research Service, Washington, 195 pp.
- Gentry, H.S. (1982) Agaves of Continental North America. Tucson, University of Arizona, 688 pp. https://doi.org/10.2307/j.ctv1t4m2h4
- Givnish, T.J., Pires, J.C., Graham, S.W., McPherson, M.A., Prince, L.M., Patterson, T.B., Hardeep, S.R., Roalson, E.H., Evans, T.M., Hahn, W.M., Millam, K.C., Meerow, A.W., Molvray, M., Kores, P.J., O’Brien, H.E., Hall, J.C., Kress, W.J. & Sytsma, K.J. (2005) Repeated evolution of net venation and fleshy fruits among monocots in shaded habitats confirms a priori predictions: evidence from an ndhF phylogeny. Proceedings of the Royal Society B. Biolical Sciences 272: 1481–1490. https://doi.org/10.1098/rspb.2005.3067
- Gómez-Pompa, A. & Valdés, J. (1962) Una especie epífita de Yucca de la selva Lacandona. Boletín de la Sociedad Botánica de México 27: 43–46. https://doi.org/10.17129/botsci.1075
- Good-Avila, S.V., Souza, V., Gaut, B.S. & Eguiarte, L.E. (2006) Timing and rate of speciation in Agave (Agavaceae). Proceedings of the National Academy of Sciences of the United States of America 103: 9124–9129. https://doi.org/10.1073/pnas.0603312103
- Halpin, K.M. & Fishbein, M. (2013) A chloroplast phylogeny of Agavaceae subfamily Chlorogaloideae: implications for the tempo of evolution on serpentine soils. Systematic Botany 38: 996–1011. https://doi.org/10.1600/036364413x674850
- Hanson, M.A. (1993) Dispersed unidirectional introgression from Yucca schidigera into Y. baccata (Agavaceae). Ph.D. dissertation. The Claremont Graduate School, California, 129 pp.
- Harrington, S.M. & Reeder, T.W. (2017) Phylogenetic inference and divergence dating of snakes using molecules, morphology and fossils: new insights into convergent evolution of feeding morphology and limb reduction. Biological Journal of the Linnean Society 121: 379–394. https://doi.org/10.1093/biolinnean/ blw039
- Haworth, A.H. (1819) Supplementum Plantarum Succulentarum. J. Harding, Londini, 158 pp.
- Helfrich, P., Rieb, E., Abrami, G., Lücking, A. & Mehler, A. (2018) TreeAnnotator: versatile visual annotation of hierarchical text relations. In: Proceedings of the Eleventh International Conference on Language Resources and Evaluation. LREC 2018.
- Hess, W.H. & Robins, L. (2002) Yucca. In: Flora of North America Editorial Committee (Eds.) Flora of North America [online]. Available from: http://www.efloras.org/flora_page.aspx?flora_id=1 (accessed 28 September 2017)
- Heyduk, K., Burrell, N., Lalani, F. & Leebens-Mack, J. (2016a) Gas exchange and leaf anatomy of a C3-CAM hybrid, Yucca gloriosa (Asparagaceae). Journal of Experimental Botany 67: 1369–1379. https://doi.org/10.1093/jxb/erv536
- Heyduk, K., McKain, M.R., Lalani, F. & Leebens-Mack, J. (2016b) Evolution of a CAM anatomy predates the origins of Crassulacean acid metabolism in the Agavoideae (Asparagaceae). Molecular Phylogenetics and Evolution 105: 102–113. https://doi.org/10.1016/j.ympev.2016.08.018
- Heyduk, K., McAssey, E.V., Grimwood, J., Shu, S., Schmutz, J., McKain, M.R. & Leebens-Mack, J. (2021) Hybridization history and repetitive element content in the genome of a homoploid hybrid, Yucca gloriosa (Asparagaceae). Frontiers in Plant Science 11: 1–16. https://doi.org/10.3389/fpls.2020.573767
- Hurlburt, D.D. (2004) Persistence of the yucca mutualism at the northern edge of range. PhD. dissertation. University of Alberta, Edmonton, Alberta, 179 pp.
- IUCN (2021) The IUCN Red List of Threatened Species, version 2021-3. IUCN Red List Unit, Cambridge U.K. Available from: https://www.iucnredlist.org/ (accessed 11 March 2021)
- Ji, Y., Landis, J., Yang, J., Wang, S., Zhou, N., Luo, Y. & Liu, H. (2023) Phylogeny and evolution of Asparagaceae subfamily Nolinoideae: new insights from plastid phylogenomics. Annals of Botany 131: 301–312. https://doi.org/10.1093/aob/mcac144
- Jiménez-Barron, O., García-Sandoval, R., Magallón, S., García-Mendoza, A., Nieto-Sotelo, J., Aguirre-Planter, E. & Eguiarte, L.E. (2020) Phylogeny, diversification rate, and divergence time of Agave sensu lato (Asparagaceae), a group of recent origin in the process of diversification. Frontiers in Plant Science 11. https://doi.org/10.3389/fpls.2020.536135
- Kandziora, M., Sklenář, P., Kolář, F. & Schmickl, R. (2022) How to tackle phylogenetic discordance in recent and rapidly radiating groups? Developing a workflow using Loricaria (Asteraceae) as an example. Frontiers in Plant Science 12. https://doi.org/10.3389/fpls.2021.765719
- Keith, E.L. (2003) Yucca cernua (Agavaceae: Series Rupicolae), a new species from Newton and Jasper Counties in Eastern Texas. Sida 20: 891–898. [https://www.jstor.org/stable/41968120]
- Ker Gawler, J.B. (1807) Clorophytum inornatum. Greenish-Flowered Chlorophytum. Botanical Magazine 27: t. 1071.
- Kunth, K.S. (1850) Enumeratio Plantarum Omnium Hucusque Cognitarum. Sumtibus J.G. Cottae, Stutgardiae, 908 pp.
- Laferrière, J.E. (1995) Yucca declinata: A new species from Sonora. Cactus and Succulent Journal of America 67: 347–348.
- Lemaire, C. (1856) Plantes recommandées (Especées rares ou nouvelles). L’Illustration Horticole 3: 91.
- Lemaire, C. (1859) Plantes recommandées (Especées rares ou nouvelles). L’Illustration Horticole 6: 91.
- Lemaire, C. (1861) Genre nouveau de la famille des Asparagacées: Beaucarnea. L’Illustration Horticole 8: 57–62.
- Lenz, L. (1998) Yucca capensis (Agavaceae, Yuccoideae), a new species from Baja California Sur, Mexico. Cactus and Succulent Journal 70: 289–296.
- Lenz, L. (2001) Seed dispersal in Yucca brevifolia (Agavaceae) present and past, with consideration of the future of the species. Aliso 20: 61–74. https://doi.org/10.5642/aliso.20012002.03
- Lenz, L. (2007) Reassessment of Yucca brevifolia and recognition of Y. jaegeriana as a distinct species. Aliso 24: 97–104. https://doi.org/10.5642/aliso.20072401.07
- Li, Z., Defoort, J., Tasdighian, S., Maere, S., Van de Peer, Y. & De Smet, R. (2016) Gene duplicability of core genes is highly consistent across all angiosperms. The Plant Cell 28: 326–344. https://doi.org/10.1105/tpc.15.00877
- Linnaeus, C. (1753) Species Plantarum. Holmiae Impensis Laurentii Salvii, Stockholm, 1200 pp. Available from: https://www.biodiversitylibrary.org/page/358338#page/331/mode/1up (accessed 10 September 2024)
- Locklear, J. (2017) Endemic plants of the central grassland of North America: distribution, ecology, and conservation status. Journal of the Botanical Research Institute of Texas 11: 193–234. https://doi.org/10.17348/jbrit.v11.i1.1172
- Loeuille, B., Thode, V., Siniscalchi, C., Andrade, S., Rossi, M. & Pirani, J.R. (2021) Extremely low nucleotide diversity among thirty-six new chloroplast genome sequences from Aldama (Heliantheae, Asteraceae) and comparative chloroplast genomics analyses with closely related genera. PeerJ 9: e10886. https://doi.org/10.7717/peerj.10886
- Lusk, C.H., McGlone, M.S. & Overton, J.M. (2016) Climate predicts the proportion of divaricate plant species in New Zealand arborescent assemblages. Journal of Biogeography 43: 1881–1892. https://doi.org/10.1111/jbi.12814
- Magallán-Hernández, F., Maruri-Aguilar, B., Sánchez-Martínez, E., Hernández-Sandoval, L. & Luna-Zúñiga, J. (2014) Consideraciones taxonómicas de Yucca queretaroensis Piña (Agavaceae), una especie endémica del Semidesierto Queretano-Hidalguense. Acta Botanica Mexicana 16: 51–66. https://doi.org/10.21829/abm108.2014.196
- Magallón, S., Gómez-Acevedo, S., Sánchez-Reyes, L.L. & Hernández-Hernández, T. (2015) A metacalibrated time-tree documents the early rise of flowering plant phylogenetic diversity. New Phytologist 207: 437–453. https://doi.org/10.1111/nph.13264
- Markos, S. & Baldwin, B.G. (2001) Higher-level relationships and major lineages of Lessingia (Compositae, Astereae) based on nuclear rDNA Internal and External Transcribed Spacer (ITS and ETS) sequences. Systematic Botany 26: 168–183. https://doi.org/10.1043/0363-6445-26.1.168
- Mastretta-Yanes, A., Moreno-Letelier, A., Piñero, D., Jorgensen, T.H. & Emerson, B.C. (2015) Biodiversity in the Mexican highlands and the interaction of geology, geography and climate within the Trans-Mexican Volcanic Belt. Journal of Biogeography 42: 1586–1600. https://doi.org/10.1111/jbi.12546
- Matuda, E. & Piña, L.I. (1980) Las plantas mexicanas del género Yucca. Serie Fernando de Alva Ixtlilxochitl. Miscelánea del Estado de México. Toluca, Estado de México, 145 pp.
- McKain, M.R., Wickett, N., Zhang, Y., Ayyampalayam, S., McCombie, W.R., Chase, M.W., Pires, J.C., dePamphilis, C.W. & Leebens-Mack, J. (2012) Phylogenomic analysis of transcriptome data elucidates co‐occurrence of a paleopolyploid event and the origin of bimodal karyotypes in Agavoideae (Asparagaceae). American Journal of Botany 99: 397–406. https://doi.org/10.3732/ajb.1100537
- McKain, M.R., McNeal, J.R., Kellar, P.R., Eguiarte, L.E., Pires, J.C. & Leebens-Mack, J. (2016) Timing of rapid diversification and convergent origins of active pollination within Agavoideae (Asparagaceae). American Journal of Botany 103: 1717–1729. https://doi.org/10.3732/ajb.1600198
- McKelvey, S.D. (1938) Yuccas of the Southwestern United States, Part I. Arnold Arboretum of Harvard University Press, Boston, 150 pp. https://doi.org/10.5962/t.211021
- McKelvey, S.D. (1947) Yuccas of the Southwestern United States, Part II. Arnold Arboretum of Harvard University Press, Boston, 192 pp.
- McKinney, K. & Hickman, J. (1993) Yucca. In: Hickman, J.C. (Ed.) The Jepson manual: higher plants of California. University California Press, Berkeley, 1210 pp.
- Meleshko, O., Martin, M.D., Korneliussen, T.S., Schröck, C., Lamkowski, P., Schmutz, J., Healey, A., Piatkowski, B.T., Shaw, A.J., Weston, D.J., Flatberg, K.I., Szövényi, P., Hassel, K. & Stenøien, H.K. (2021) Extensive genome-wide phylogenetic discordance is due to incomplete lineage sorting and not ongoing introgression in a rapidly radiated bryophyte genus. Molecular Biology Evolution 38: 2750–2766. https://doi.org/10.1093/molbev/msab063
- Metcalfe, S.E., O’Hara, S.L., Caballero, M. & Davies, S.J. (2000) Records of Late Pleistocene–Holocene climatic change in Mexico—a review. Quaternary Science Reviews 19: 699–721. https://doi.org/10.1016/S0277-3791(99)00022-0
- Metcalfe, S.E. (2006) Late Quaternary environments of the northern deserts and central Transvolcanic Belt of Mexico. Annals of the Missouri Botanical Garden 93: 258–273. https://doi.org/10.3417/0026-6493(2006)93[258:LQEOTN]2.0.CO;2
- Miller, M.A., Pfeiffer, W. & Schwartz, T. (2010) Creating the CIPRES science gateway for inference of large phylogenetic trees. In: Proceedings of the Gateway Computing Environments Workshop. New Orleans, pp. 1–8. https://doi.org/10.1109/GCE.2010.5676129
- Nuttall, T. (1813) Catalogue of new and interesting plants collected in Upper Louisiana and principally on the River Missouri, North America, for Sale at Messrs. Fraser’s Nursery for Curious American Plants, Sloane, Square, King’s Road, Chelsea. J. Williams Printer, London, pp. 119.
- Okonechnikov, K., Golosova, O. & Fursov, M. (2012) Unipro UGENE: a unified bioinformatics tool kit. Bioinformatics 28: 1166–1167. https://doi.org/10.1093/bioinformatics/bts091
- Olson, M.E. (2002) Combining data from DNA sequences and morphology for a phylogeny of Moringaceae (Brassicales). Systematic Botany 27: 55–73. https://doi.org/10.1043/0363-6445-27.1.55
- Ortgies, K.E. (1871) Bericht über die Beisen und Einführungen des Herrn B. Roezl in den Jahren 1869 und 1870. Gartenflora 20: 107–117.
- Pabón-Mora, N. & Litt, A. (2011) Comparative anatomical and developmental analysis of dry and fleshy fruits of Solanaceae. American Journal of Botany 98: 1415–36. https://doi.org/10.3732/ajb.1100097
- Pagel, M., Meade, A. & Barker, D. (2004) Bayesian estimation of ancestral character stateson phylogenies. Systematic Biology 53: 673–684. https://doi.org/10.1080/10635150490522232
- Panchy, N., Lehti-Shiu, M. & Shiu, S.-H. (2016) Evolution of gene duplication in plants. Plant Physiology 171: 2294–2316. https://doi.org/10.1104/pp.16.00523
- Patel, S. (2012) Yucca: A medicinally significant genus with manifold therapeutic attributes. Natural Products and Bioprospecting 2: 231–234. https://doi.org/10.1007/s13659-012-0090-4
- Pellmyr, O., Segraves, K.A., Althoff, D.M., Balcázar-Lara, M. & Leebens-Mack, J. (2007) The phylogeny of yuccas. Molecular Phylogenetics and Evolution 43: 493–501. https://doi.org/10.1016/j.ympev.2006.12.015
- Pellmyr, O., Balcázar-Lara, M., Segraves, K.A., Althoff, D.M. & Littlefield, R.J. (2008) Phylogeny of the pollinating yucca moths, with revision of Mexican species (Tegeticula and Parategeticula; Lepidoptera, Prodoxidae). Zoological Journal of the Linnean Society 152: 297–314. https://doi.org/10.1111/j.1096-3642.2007.00361.x
- Piña, I. (1989) Una nueva especie del género Yucca (Agavaceae). Cactáceas y Suculentas Mexicanas 34: 51–56.
- Rambaut, A. (2007) FigTree v. 1.4.0. Software. Available from: http://tree.bio.ed.ac.uk/software/figtree/ (accessed 17 February 2025)
- Rambaut, A., Drummond, A.J., Xie, D., Baele, G. & Suchard, M.A. (2018) Posterior summarization in Bayesian Phylogenetics using Tracer 1.7. Systematic Biology 67: 901–904. https://doi.org/10.1093/sysbio/syy032
- R Core Team (2021) R: A language and environment for statistical computing. R Foundation for Statistical Computing, Vienna, Austria. Available from: https://www.R-project.org/ (accessed 17 February 2025)
- Reginato, M., Neubig, K.M., Majure, L.C. & Michelangeli, F.A. (2016) The first complete plastid genomes of Melastomataceae are highly structurally conserved. PeerJ 4: e2715. https://doi.org/10.7717/peerj.2715
- Rentsch, J.D. & Leebens-Mack, J. (2012) Homoploid hybrid origin of Yucca gloriosa: intersectional hybrid speciation in Yucca (Agavoideae, Asparagaceae). Ecology and Evolution 2: 2213–2222. https://doi.org/10.1002/ece3.328
- Reveal, J.L. (1977) Yucca. In: Cronquist, A., Holmgren, A.H., Holmgren, N.H., Reveal, J.L. & Holmgren, P.K. (Eds.) Intermountain Flora. Vascular Plants of the Intermountain West. Volume 6: The Monocotyledons. Columbia University Press, New York, pp. 527–536.
- Rocha, M., Good-Ávila, S., Molina-Freaner, F., Arita, H., Castillo, A., García-Mendoza, A., Silva-Montellano, A., Gaut, B.S., Souza, V. & Eguiarte, L.E. (2006) Pollination biology and adaptive radiation of Agavaceae, with special emphasis on the genus Agave. Aliso 22: 329–344. https://doi.org/10.5642/aliso.20062201.27
- Ronquist, F. & Huelsenbeck, J.P. (2003) MrBayes 3: Bayesian phylogenetic inference under mixed models. Bioinformatics 19: 1572–1574. https://doi.org/10.1093/bioinformatics/btg180
- Rzedowski, R.J. (1955) Notas sobre la Flora y la vegetación del estado de San Luis Potosí. Ciencia 15: 89–96.
- Rudall, P. (2002) Homologies of inferior ovaries and septal nectaries in monocotyledons. International Journal of Plant Sciences 163: 261–276. https://doi.org/10.1086/338323
- Salisbury, R.A. (1866) The Genera of Plants. Taylor & Francis, London, 143 pp.
- Sang, T., Crawford, D.J. & Stuessy, T.F. (1997) Chloroplast DNA phylogeny, reticulate evolution, and biogeography of Paeonia (Paeoniaceae). American Journal of Botany 84: 1120–1136. https://doi.org/10.2307/2446155
- Sargent, C.S. (1905) Manual of the Trees of North America (exclusive of Mexico). Houghton, Mifflin & Company, Cambridge, 910 pp. https://doi.org/10.5962/bhl.title.30439
- Scheele, A. (1850) Beiträge zur Flora von Texas. Linnaea 23: 139–146.
- Scutt, C.P., Vinauger-Douard, M., Fourquin, C., Finet, C. & Dumas, C. (2006) An evolutionary perspective on the regulation of carpel development. Journal of Experimental Botany 57: 2143–2152. https://doi.org/10.1093/jxb/erj188
- SEMARNAT (2010) Norma Oficial Mexicana NOM-059-SEMARNAT-2010, Protección ambiental—Especies nativas de México de flora y fauna silvestres—Categorías de riesgo y especificaciones para su inclusión, exclusión o cambio—Lista de especies en riesgo. Diario Oficial de la Federación.
- Shafer, J.A. (1908) The Yuccas. In: Britton, N.L & Shafer, J.A. (Eds.) North American Trees. Henry Holt and Company, New York, 157 pp.
- Shaw, J., Lickey, E.B., Schilling, E.E. & Small, R.L. (2007) Comparison of whole chloroplast genome sequences to choose noncoding regions for phylogenetic studies in angiosperms: The tortoise and the hare III. American Journal of Botany 94: 275–288. https://doi.org/10.3732/ajb.94.3.275
- Sheldon, S. (1980) Ethnobotany of Agave lecheguilla and Yucca carnerosana in Mexico’s Zona ixtlera. Economic Botany 34: 376–390. https://doi.org/10.1007/BF02858314
- Shiners, L.H. (1958) Spring Flora of the Dallas-Fort Worth Area Texas. Edited and published by the author, Dallas, 514 pp.
- Smith, C.I., Pellmyr, O., Althoff, D.M., Balcázar-Lara, M., Leebens-Mack, J. & Segraves, K.A. (2008) Pattern and timing of diversification in Yucca (Agavaceae): specialized pollination does not escalate rates of diversification. Proceedings of the Royal Society B. Biological Sciences 275: 249–258. https://doi.org/10.1098/rspb.2007.1405
- Smith, C.I., McKain, M.R., Guimond, A. & Flatz, R. (2021) Genome‐scale data resolves the timing of divergence in Joshua trees. American Journal of Botany 108: 647–663. https://doi.org/10.1002/ajb2.1633
- Speirs, D.C. (1979) Yucca glauca (Agavaceae) in Webstern Canada. National Cactus and Succulent Journal 34: 59.
- Stamatakis, A. (2014) RAxML version 8: a tool for phylogenetic analysis and post-analysis of large phylogenies. Bioinformatics 30: 1312–1313. https://doi.org/10.1093/bioinformatics/btu033
- Steinthorsdottir, M., Coxall, H.K., De Boer, A.M., Huber, M., Barbolini, N., Bradshaw, C., Burls, N.J., Feakins, S.J., Gasson, E., Henderiks, J., Holbourn, A.E., Kiel, S., Kohn, M.J., Knorr, G., Kürschner, W.M., Lear, C.H., Liebrand, D., Lunt, D.J., Mörs, T., Pearson, P.N., Pound, M.J., Stoll, H. & Strömberg, C.A.E. (2021) The Miocene: The Future of the Past. Paleoceanography and Paleoclimatology 36. https://doi.org/10.1029/2020pa004037
- Stevens, P.F. (2001 onwards) Angiosperm Phylogeny Website. Version 14, July 2017 [continuously updated since]. Available from: http://www.mobot.org/MOBOT/research/APweb/ (accessed 19 May 2020)
- Taberlet, P., Gielly, L., Pautou, G. & Bouvet, J. (1991) Universal primers for amplification of three non-coding regions of chloroplast DNA. Plant Molecular Biology 17: 1105–1109. https://doi.org/10.1007/bf00037152
- Tate, J.A. & Simpson, B.B. (2003) Paraphyly of Tarasa (Malvaceae) and diverse origins of the polyploid species. Systematic Botany 28: 723–737. https://doi.org/10.1043/02-64.1
- The Plant List. (2023) Version 1.1. Available from: http://www.theplantlist.org/ (accessed 22 February 2023)
- Thiede, J. (2020) Yucca AGAVACEAE. In: Eggli, U. & Nyffeler, R. (Eds.) Monocotyledons: Illustrated Handbook of Succulent Plants. Springer, Berlin, pp. 363–421. https://doi.org/10.1007/978-3-662-56486-8_109.
- Tidwell, W.D. & Parker, L.R. (1990) Protoyucca shadishii gen. et sp. nov., an arborescent monocotyledon with secondary growth from the middle Miocene of northwestern Nevada, USA. Review of Palaeobotany and Palynology 62: 79–95. https://doi.org/10.1016/ 0034-6667(90)90018-e
- Torres-Montúfar, A., Borsch, T. & Ochoterena, H. (2018) When homoplasy is not homoplasy: dissecting trait evolution by contrasting composite and reductive coding. Systematic Biology 67: 543–551. https://doi.org/10.1093/sysbio/syx053
- Torrey, J. (1859) General Botany. In: Emory, W.H. (Com.) Report on the United States and Mexican Boundary Survey. A. O. P. Nicholson, Washington, pp. 221–222.
- Trattinick, L. (1812) Archiv der Gewächskunde. Auf Kosten des Herausgebers, Viena.
- Trelease, W. (1902) The Yucceae. Annual Report of Missouri Botanical Garden 13: 27–133. https://doi.org/10.2307/2400121
- Trelease, W. (1907) Additions to the genus Yucca. Annual Report of the Missouri Botanical Garden 18: 225–230. https://doi.org/10.2307/2400028
- Trelease, W. (1911) An additional tree-Yucca and other species new to the United States. Annual Report of Missouri Botanical Garden 22: 101–103. https://doi.org/10.2307/2400117
- Trelease, W. (1920) Liliaceae. In: Stanley, P.C. (Ed.) Trees and shrubs of Mexico. Contributions from the United States National Herbarium 23. Washington Government Printing Office, Washington, pp. 92–93.
- Vander Wall, S.B., Esque, T., Haines, D., Garnett, M. & Waitman, B.A. (2006) Joshua tree (Yucca brevifolia) seeds are dispersed by seed-caching rodents. Ecoscience 13: 539543. https://doi.org/10.2980/1195-6860(2006)13[539:JTYBSA]2.0.CO;2
- Ventenat, E.P. (1793) Histoire Naturelle, Nouveae genre. Bulletin des Sciences, par la Societe Philomatique 1: 65–67.
- Verhoek-Williams, S.E. (1975) A Study of the tribe Poliantheae (including Manfreda) and revisions of Manfreda and Prochnyanthes (Agavaceae). Ph.D. dissertation. Cornell University, Ithaca, 405 pp.
- Waitman, B., Vander Wall, S. & Esque, T. (2012) Seed dispersal and seed fate in Joshua tree (Yucca brevifolia). Journal of Arid Environments 81: 1–8. https://doi.org/10.1016/j.jaridenv.2011.12.012
- Wang, L., Li, J., Zhao, J. & He, C. (2015) Evolutionary developmental genetics of fruit morphological variation within the Solanaceae. Frontiers in Plant Science 6: 248. https://doi.org/10.3389/fpls.2015.00248
- Ward, D.B. (2011) Yucca filamentosa and Yucca flaccida (Agavaceae) are distinct taxa in their type localities. Castanea 76: 222–228. https://doi.org/10.2179/10-017.1
- Weber, J.M. (1953) Yucas of the southwest. Agriculture Monograph No. 17. Department of Agriculture, Forest Service, Washington, 97 pp.
- White, T.J., Bruns, T., Lee, S. & Taylor, J. (1990) Amplification and direct sequencing of fungal ribosomal RNA genes for phylogenetics. In: Innis, M.A., Gelfand, D.H., Sninsky, J.J. & White, T.J. (Eds.) PCR Protocols: A Guide to Methods and Applications. Academic Pres, San Diego, pp. 315–322. https://doi.org/10.1016/B978-0-12-372180-8.50042-1
- Wooton, E.O. & Standley, P.C. (1913) Description of new plants preliminary to a report upon the Flora of New Mexico. Contributions from the United States National Herbarium 16: 109–196. [http://www.jstor.org/stable/43793994]
- Wysocki, W.P., Clark, L.G., Attigala, L., Ruiz-Sanchez, E. & Duvall, M.R. (2015) Evolution of the bamboos (Bambusoideae; Poaceae): a full plastome phylogenomic analysis. BMC Evolutionary Biology 15: 1–12. https://doi.org/10.1186/s12862-015-0321
- Yu, X., Yang, D., Guo, C. & Gao, L. (2018) Plant phylogenomics based on genome-partitioning strategies: Progress and prospects. Plant Diversity 40: 158–164. https://doi.org/10.1016/j.pld.2018.06.005
- Zeller, P.C. (1873) Beiträge zur Kenntnis der nordamericanischen Nachtfalter, besonders der Microlepidopteren. Verhandlungen der Kaiserlich-Königlichen Zoologisch-Botanischen Gesellschaft in Wien 23: 201–334. https://doi.org/10.5962/bhl.title.9391
- Zuccarini, J.G. (1838) Über eine neue Gattung aus der Familie der Bromeliaceae nebst Bemerkungen über einige mexikanische Agaven. Allgemeine Gartenzeitung 6: 257–259.
